Unicehome | House in Tainan

4 Bedroom House in Tainan City Centre, Tainan
Unicehome in Tainan provides adults-only accommodations with a garden and a shared lounge. Housed in a building dating back to 2013, this homestay is a 6-minute walk from Tainan Confucius Temple and one mile from Chihkan Tower. The homestay also provides free Wifi, free private parking, and facilities for disabled guests. All units come with a seating area, a flat-screen TV with cable channels, and a private bathroom with slippers, bidet, and shower. Every unit has air conditioning, and certain units at the homestay have a terrace. At the homestay, the units come with bed linen and towels. Neimen Zihjhu Temple is 21 miles from the homestay, while Cishan Old Street is 25 miles away. Tainan Airport is 2.5 miles from the property.
Unicehome is located in Tainan.
This 4 Bedrooms House is suitable for tourists and travelers. It has several amenities that would guarantee your comfort. These amenities include: Parking, TV, Fireplace/Heating, and several others. This is a good star rated property and has over 299 reviews with the average score of 9.3 . Coming to Tainan and needing a place to stay? Be it for work or for leisure, consider staying at this House for your next visit, you will surely love it.
You can check the reviews and description of this 4 Bedrooms House if you want to learn more about this place in Tainan. These details are authentic, as they are provided by our partner, booking.com.
This Unicehome in Tainan is well equipped and has all facilities that have been listed below. Please note that these details were shared to us by booking.com for the listed “Unicehome”. We solely rely on their shared details and are regarded as “accurate”. If you have any concerns about the information or accuracy describing this House, please let us know.
Amenities
Facility Overview
-
Shared kitchen
-
Parking
-
Parking garage
-
Parking on site
-
Free parking
-
Private Parking
-
Soundproof rooms
-
Non-smoking rooms
-
Adults only
-
Heating
-
Smoke-free property
-
Air conditioning
-
Wifi in all areas
-
Facilities for disabled guests
-
Elevator
-
Hypoallergenic room available
-
Baggage storage
-
Lockers
-
Shared lounge/TV area
-
Pet basket
-
Invoice provided
-
Internet
-
Free Wifi
-
Wifi
-
Garden
-
Outdoor furniture
-
Sun deck
-
Terrace
-
Security alarm
-
Smoke alarms
-
Key card access
-
Fire extinguishers
-
CCTV outside property
-
CCTV in common areas
-
Linens, towels, and laundry washed in accordance with local authority guidelines
-
First aid kits available
-
Thermometers for guests provided by property
-
Hand sanitizer in guest accommodation and common areas
-
Staff follow all safety protocols as directed by local authorities
-
Physical distancing rules followed
Policies
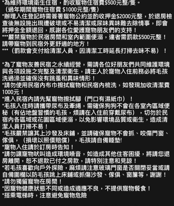
Payment within 48 hours after booking via bank transfer or paypal is required. the property will contact you after you book to provide instructions, the property reserves all rights with pets. guests staying with pets are kindly requested to contact the property in advance. contact details are provided in your confirmation, when traveling with pets, please note that an extra pet cleaning charge of twd 500 per pet is applied, while twd 1000 will be applied during chinese new year period per pet. the pet deposit will be twd 2000, please note that an additional charge of twd 300 per half an hour will apply for late check out to the maximum of 1 hour, twd 600.guests are required to show a photo id and credit card upon check-in. please note that all special requests are subject to availability and additional charges may apply, please inform of your expected arrival time in advance. you can use the special requests box when booking, or contact the property directly using the contact details in your confirmation, payment before arrival by bank transfer is required. the property will contact you after you book to provide instructions.
Reviews
Room Arrangement
Room Info | Facilities |
---|---|
Deluxe Queen Suite with Balcony
Room Type:
Suite
Room Size:
27 m2
|
Food & DrinkBottle of water, Tea/Coffee makerBathroomShower, Toilet, Slippers, Hairdryer, Bathtub or shower, Toilet paper, Private bathroom, Bidet, Towels, ShampooMedia & TechnologyCable channels, Mobile hotspot device, Flat-screen TV, TVGeneralTile/Marble floor, Smoke Alarm, Lockers, Heating, Key card access, Air conditioning, Soundproof, Hypoallergenic, Trash cansOutdoorsBalcony, TerraceKitchenElectric kettle, RefrigeratorLiving AreaSofa, Sitting areaBedroomWardrobe or closet, Walk-in closet, LinensViewViewAccessibilityUpper floors accessible by elevator, Accessible by elevator, Entire unit wheelchair accessibleRoom AmenitiesSocket near the bed, Drying rack for clothing, Clothes rack, Feather pillowPhysical distancingSingle-room AC for guest accommodation |
Queen Suite
Room Type:
Suite
Room Size:
27 m2
|
Food & DrinkBottle of water, Tea/Coffee makerBathroomShower, Toilet, Slippers, Hairdryer, Bathtub or shower, Toilet paper, Private bathroom, Bidet, Towels, ShampooMedia & TechnologyCable channels, Mobile hotspot device, Flat-screen TV, TVGeneralTile/Marble floor, Smoke Alarm, Heating, Key card access, Air conditioning, Soundproof, Hypoallergenic, Trash cansKitchenElectric kettle, RefrigeratorLiving AreaSofa, Sitting areaBedroomLinensAccessibilityUpper floors accessible by elevator, Accessible by elevatorRoom AmenitiesSocket near the bed, Drying rack for clothing, Clothes rack, Feather pillowPhysical distancingSingle-room AC for guest accommodation |
Junior Suite with Balcony - No Car Space
Room Type:
Suite
Room Size:
25 m2
|
Food & DrinkBottle of water, Tea/Coffee makerBathroomShower, Toilet, Slippers, Hairdryer, Bathtub or shower, Toilet paper, Private bathroom, Bidet, Towels, ShampooMedia & TechnologyCable channels, Mobile hotspot device, Flat-screen TV, TVGeneralTile/Marble floor, Smoke Alarm, Lockers, Heating, Key card access, Air conditioning, Soundproof, Hypoallergenic, Trash cansOutdoorsBalcony, TerraceKitchenElectric kettle, RefrigeratorLiving AreaSofa, Sitting areaBedroomWardrobe or closet, Walk-in closet, LinensViewViewAccessibilityUpper floors accessible by elevator, Accessible by elevator, Entire unit wheelchair accessibleRoom AmenitiesSocket near the bed, Drying rack for clothing, Clothes rack, Feather pillowPhysical distancingSingle-room AC for guest accommodation |
Quadruple Room with Bath
Room Type:
Quad
Room Size:
30 m2
|
Food & DrinkBottle of water, Tea/Coffee makerBathroomShower, Toilet, Bathtub, Slippers, Hairdryer, Bathtub or shower, Toilet paper, Private bathroom, Bidet, Towels, ShampooGeneralTile/Marble floor, Smoke Alarm, Lockers, Safe, Heating, Key card access, Air conditioning, Soundproof, Hypoallergenic, Trash cansMedia & TechnologyCable channels, Mobile hotspot device, Flat-screen TV, TVActivitiesHot tubKitchenElectric kettle, RefrigeratorLiving AreaDesk, Sofa, Sitting areaBedroomWardrobe or closet, Walk-in closet, LinensAccessibilityUpper floors accessible by elevator, Accessible by elevator, Entire unit wheelchair accessibleRoom AmenitiesSocket near the bed, Drying rack for clothing, Clothes rack, Feather pillowPhysical distancingSingle-room AC for guest accommodation |